Release 2.1 of Tom Sawyer Model-Based Engineering Strengthens Model Visualization and Usability

Support for Cameo Systems Modeler 2026x Platform and Diagram Layout and Readability Improvements Enable Effective Exploration of Complex SysML v1 Models

PRESS RELEASE

BERKELEY, CALIFORNIA, USA, March 11, 2026—Tom Sawyer Software, the leader in graph and data visualization technology, today announced the release of Tom Sawyer Model-Based Engineering 2.1. The new release strengthens model visualization and usability enabling engineering teams to explore complex SysML v1 models more effectively.

Model-Based Engineering mines the data from Cameo Systems Modeler and automatically generates Block Definition, Internal Block, Parametric Diagrams, and more. It automatically finds the elements and connections that need to appear in the diagram, and lays them out into interactive, customized visualizations, saving systems engineers hours of time manipulating drawings.

The new Model-Based Engineering 2.1 release adds support for the latest Cameo Systems Modeler 2026x platform, and includes key graph layout enhancements including improved placement of disconnected nodes, more effective incremental layout, and a new ports setting that slopes edges before connecting to ports. These enhancements help engineering teams explore complex system models more effectively by keeping diagrams stable during analysis and reducing visual clutter in dense architectural views.

“This release reinforces our commitment to the Cameo Systems Modeler ecosystem while delivering meaningful improvements for systems engineers,” said Brendan Madden, Chief Executive Officer at Tom Sawyer Software. “The latest graph layout enhancements make complex models easier to explore by keeping diagrams stable, reducing visual clutter, and improving the clarity of architectural views.”

New in this release:

  • Cameo Systems Modeler 2024x and 2026x Support: This release adds support for No Magic 2024x Refresh3 HF1 and 2026x Golden HF1 including Cameo Systems Modeler, MagicDraw, and Teamwork Cloud. Users can now leverage Model-Based Engineering’s automated layout and interactive exploration capabilities with these supported configurations.

  • Perspectives 13.5 Layout Enhancements: Model-Based Engineering takes advantage of the latest Perspectives release with improved placement of disconnected nodes and more effective incremental layout that reduces unnecessary diagram movement during expansion and exploration. These enhancements keep diagrams stable, readable, and easier to follow as models evolve.

  • Resizable Ports: A new setting to disable automatic port resizing slopes edges before connecting to ports minimizing port size. The result is reduced visual congestion and improve readability, especially in dense architectural views.

To learn more about Model-Based Engineering and its capabilities visit the product web page or request a live demo or free trial today.

About Tom Sawyer Software

Tom Sawyer Software is the leading provider of software and services that enable organizations to build highly scalable and flexible graph and data visualization and analysis applications. These applications are used to discover hidden patterns, complex relationships, and key trends in large and diverse datasets. Tom Sawyer Software serves clients with needs in link analysis; network topology; architectures and models; schematics and maps; and dependencies, flows, and processes. We help clients federate and integrate their data from multiple sources and build the graph and data visualization applications that are critical to analyzing and gaining insight into their data.

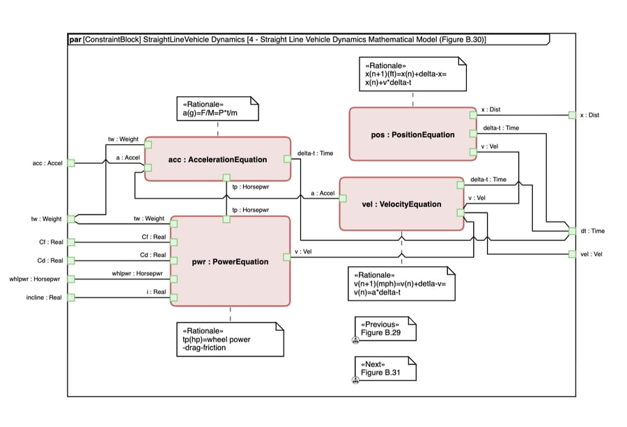
Tom Sawyer Model-Based Engineering 2.1 includes the new Resizable Ports setting that slopes edges before connecting to ports, resulting in reduced visual congestion.

Tom Sawyer Model-Based Engineering 2.1 includes the new Resizable Ports setting that slopes edges before connecting to ports, resulting in reduced visual congestion.

Registration closed

We're sorry you missed the webinar. 

But fear not! Check our Events page for upcoming webinars. And check out our YouTube videos to learn how to accelerate application development. These videos highlight the content we covered in this webinar.

Contact us today

If interested in an interview or byline opportunity with key leadership regarding Tom Sawyer Software and new product releases, reach out to marketing@tomsawyer.com.